Stationärer Speicher und E-Fahrzeug
(in Kombination mit oder ohne Endverbraucher, EEA)
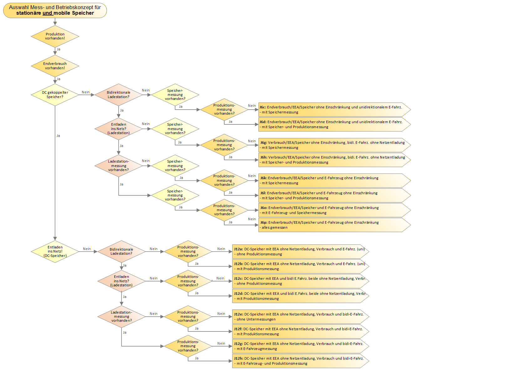
Entscheidungsbaum zu den Fällen
In Abhängigkeit von Betriebsarten und Anschlussvarianten sind unterschiedliche Messkonzepte notwendig. (Wissenswertes zur Fallsammlung).

J6c bis h: Endverbrauch/EEA/Speicher ohne Einschränkung und E-Fahrzeug mit Einschränkung
- J6c) unidirektionales E-Fahrzeug - mit Messung für AC-Speicher
- J6d) unidirektionales E-Fahrzeug - mit Messung für AC-Speicher und Produktion
- J6g) bidirektionales E-Fahrzeug ohne Netzentladung - mit Messung für AC-Speicher
- J6h) bidirektionales E-Fahrzeug ohne Netzentladung - mit Messung für AC-Speicher und Produktion
J6k bis p: Endverbrauch/EEA/Speicher und E-Fahrzeug ohne Einschränkung
- J6k) mit Messung für AC-Speicher
- J6l) mit Messung für AC-Speicher und Produktion
- J6o) mit Messung für AC-Speicher und E-Fahrzeug
- J6p) alles gemessen
J12a bis d: DC-Speicher mit EEA ohne Netzentladung, Verbrauch und E-Fahrzeug mit Einschränkung
- J12a) unidirektionales E-Fahrzeug – ohne Produktionsmessung
- J12b) unidirektionales E-Fahrzeug – mit Produktionsmessung
- J12c) bidirektionales E-Fahrzeug ohne Netzentladung – ohne Produktionsmessung
- J12d) bidirektionales E-Fahrzeug ohne Netzentladung – mit Produktionsmessung
J12e bis h: DC-Speicher mit EEA ohne Netzentladung, Verbrauch und E-Fahrzeug ohne Einschränkung
Tarife
Fallsammlung
J6c: Endverbrauch/EEA/Speicher ohne Einschränkung und E-Fahrzeug mit Einschränkung
Variante c: unidirektionales E-Fahrzeug und mit Messung für AC-Speicher
Beschreibung
Hinter der Übergabemessung (MPN) hat es neben der unidirektionalen Ladestation für E-Fahrzeuge und dem Verbraucher einen gemessenen stationären Speicher (MPS) und eine Produktion mit einer Nennleistung ≤ 30kVA. Der Energiefluss des stationären Speichers aus dem und ins Netz ist nicht eingeschränkt.
Besonderheit
Aufgrund der Messeinrichtung wird die ins Netz gelieferte Energie prioritär dem stationären Speicher zugewiesen und entsprechend abgerechnet. Für diese Zuweisung wird ein virtueller Messpunkt benötigt.
Schema

| Vergütung/Rückerstattung/Kosten | . |
|---|---|
Netznutzungsentgelt (NNE): | geschuldet |
NNE-Rückerstattung: | mob. Speicher: nein - keine Netzentladung möglich |
Energievergütung Speicher: | mob. Speicher: nein - keine Netzentladung möglich |
Energievergütung EEA: | möglich |
Herkunftsnachweis (HKN): | möglich für Anteil EEA |
Messkosten: | 2 physische Messungen (Zähler) |
J6d: Endverbrauch/EEA/Speicher ohne Einschränkung und E-Fahrzeug mit Einschränkung
Variante d: unidirektionales E-Fahrzeug und mit Messung für AC-Speicher und Produktion
Beschreibung
Hinter der Übergabemessung (MPN) hat es neben der unidirektionalen Ladestation für E-Fahrzeuge und dem Verbraucher einen gemessenen stationären Speicher (MPS) und eine Produktion mit einer Produktionsmessung (MPP). Der Energiefluss des stationären Speichers aus dem und ins Netz ist nicht eingeschränkt.
Besonderheit
Aufgrund der Messeinrichtung wird die ins Netz gelieferte Energie prioritär dem stationären Speicher zugewiesen und entsprechend abgerechnet. Für diese Zuweisung wird ein virtueller Messpunkt benötigt..
Schema

| Vergütung/Rückerstattung/Kosten | . |
|---|---|
Netznutzungsentgelt (NNE): | geschuldet |
NNE-Rückerstattung: | mob. Speicher: nein - keine Netzentladung möglich |
Energievergütung Speicher: | mob. Speicher: nein - keine Netzentladung möglich |
Energievergütung EEA: | möglich |
Herkunftsnachweis (HKN): | möglich für Anteil EEA |
Messkosten: | 3 physische Messungen (Zähler) |
J6g: Endverbrauch/EEA/Speicher ohne Einschränkung und E-Fahrzeug mit Einschränkung
Variante g: bidirektionales E-Fahrzeug ohne Netzentladung und mit Messung für AC-Speicher
Beschreibung
Hinter der Übergabemessung (MPN) hat es neben der bidirektionalen Ladestation für E-Fahrzeuge (mobiler Speicher) und dem Verbraucher einen gemessenen stationären Speicher (MPS) und eine Produktion mit einer Nennleistung ≤ 30kVA. Der Energiefluss des E-Fahrzeugs ist eingeschränkt. Es darf keine Energie aus dem E-Fahrzeugs ins Netz entladen werden.
Besonderheit
Die bidirektionale Ladestation kann Energie zwecks Eigenbedarfs in die Hausinstallation entladen. Aufgrund der Messeinrichtung wird die ins Netz gelieferte Energie prioritär dem stationären Speicher zugewiesen und entsprechend abgerechnet. Für diese Zuweisung wird ein virtueller Messpunkt benötigt.
Schema

| Vergütung/Rückerstattung/Kosten | . |
|---|---|
Netznutzungsentgelt (NNE): | geschuldet |
NNE-Rückerstattung: | mob. Speicher: nein - keine Netzentladung möglich |
Energievergütung Speicher: | mob. Speicher: nein - keine Netzentladung möglich |
Energievergütung EEA: | möglich |
Herkunftsnachweis (HKN): | möglich für Anteil EEA |
Messkosten: | 2 physische Messungen (Zähler) |
J6h: Endverbrauch/EEA/Speicher ohne Einschränkung und E-Fahrzeug mit Einschränkung
Variante h: bidirektionales E-Fahrzeug ohne Netzentladung und mit Messungen für AC-Speicher und Produktion
Beschreibung
Hinter der Übergabemessung (MPN) hat es neben der bidirektionalen Ladestation für E-Fahrzeuge (mobiler Speicher) und dem Verbraucher einen gemessenen stationären Speicher (MPS) und eine Produktion mit einer Produktionsmessung (MPP). Der Energiefluss des E-Fahrzeugs ist eingeschränkt. Es darf keine Energie aus dem E-Fahrzeugs ins Netz entladen werden.
Besonderheit
Die bidirektionale Ladestation kann Energie zwecks Eigenbedarfs in die Hausinstallation entladen. Aufgrund der Messeinrichtung wird die ins Netz gelieferte Energie prioritär dem stationären Speicher zugewiesen und entsprechend abgerechnet. Für diese Zuweisung wird ein virtueller Messpunkt benötigt.
Schema

| Vergütung/Rückerstattung/Kosten | . |
|---|---|
Netznutzungsentgelt (NNE): | geschuldet |
NNE-Rückerstattung: | mob. Speicher: nein - keine Netzentladung möglich |
Energievergütung Speicher: | mob. Speicher: nein - keine Netzentladung möglich |
Energievergütung EEA: | möglich |
Herkunftsnachweis (HKN): | möglich für Anteil EEA |
Messkosten: | 3 physische Messungen (Zähler) |
J6k: Endverbrauch/EEA/Speicher und E-Fahrzeug ohne Einschränkung
Variante k: mit Messung für AC-Speicher
Beschreibung
Hinter der Übergabemessung (MPN) hat es neben der bidirektionalen Ladestation für E-Fahrzeuge (mobiler Speicher) und dem Verbraucher einen gemessenen stationären Speicher (MPS) und eine Produktion mit einer Nennleistung ≤ 30kVA. Die Energieflüsse der Speicher aus dem und ins Netz sind nicht eingeschränkt.
Besonderheit
Aufgrund der Messeinrichtung wird die ins Netz gelieferte Energie prioritär dem stationären Speicher zugewiesen und entsprechend abgerechnet. Aus dem gleichen Grund kann die übrige ins Netz gelieferte Energie weder der EEA noch dem mobilen Speicher zugewiesen werden und eine Vergütung oder Rückerstattung ist dafür nicht möglich. Für die Zuweisung der stationären Speicherenergie wird ein virtueller Messpunkt benötigt.
Schema

| Vergütung/Rückerstattung/Kosten | . |
|---|---|
Netznutzungsentgelt (NNE): | geschuldet |
NNE-Rückerstattung: | mob. Speicher: keine |
Energievergütung Speicher: | nur für Anteil aus stationärem Speicher möglich – Abnehmer auf Markt finden |
Energievergütung EEA: | nicht möglich |
Herkunftsnachweis (HKN): | nicht möglich |
Messkosten: | 2 physische Messungen (Zähler) |
J6l: Endverbrauch/EEA/Speicher und E-Fahrzeug ohne Einschränkung
Variante l: mit Messung für AC-Speicher und Produktion
Beschreibung
Hinter der Übergabemessung (MPN) hat es neben der bidirektionalen Ladestation für E-Fahrzeuge (mobiler Speicher) und dem Verbraucher einen gemessenen stationären Speicher (MPS) und eine Produktion mit einer Produktionsmessung (MPP). Die Energieflüsse der Speicher aus dem und ins Netz sind nicht eingeschränkt.
Besonderheit
Aufgrund der Messeinrichtung wird die ins Netz gelieferte Energie prioritär dem stationären Speicher, dann der gemessenen EEA und zuletzt dem ungemessenen mobilen Speicher zugewiesen und entsprechend abgerechnet. Für diese Zuweisung wird ein virtueller Messpunkt benötigt.
Schema

| Vergütung/Rückerstattung/Kosten | . |
|---|---|
Netznutzungsentgelt (NNE): | geschuldet |
NNE-Rückerstattung: | Rückerstattungsberechtigt (StromVV) |
Energievergütung Speicher: | möglich – Abnehmer auf Markt finden |
Energievergütung EEA: | möglich |
Herkunftsnachweis (HKN): | möglich für Anteil EEA |
Messkosten: | 3 physische Messungen (Zähler) |
J6o: Endverbrauch/EEA/Speicher und E-Fahrzeug ohne Einschränkung
Variante o: mit Messung für AC-Speicher und E-Fahrzeug
Beschreibung
Hinter der Übergabemessung (MPN) hat es neben der gemessenen bidirektionalen Ladestation für E-Fahrzeuge (MPE) und dem gemessenen stationären Speicher (MPS) einen Verbraucher und eine Produktion mit einer Nennleistung ≤ 30kVA. Die Energieflüsse der Speicher aus dem und ins Netz sind nicht eingeschränkt..
Besonderheit
Aufgrund der Messeinrichtung wird die ins Netz gelieferte Energie prioritär den Speichern zugewiesen. Wenn mehr Energie ins Netz geliefert als zeitgleich von den Speichen entladen wird, wird die verbleibende Energie der EEA zugewiesen und entsprechend abgerechnet. Für diese Zuweisung wird ein virtueller Messpunkt benötigt.
Schema

| Vergütung/Rückerstattung/Kosten | . |
|---|---|
Netznutzungsentgelt (NNE): | geschuldet |
NNE-Rückerstattung: | Rückerstattungsberechtigt (StromVV) |
Energievergütung Speicher: | möglich – Abnehmer auf Markt finden |
Energievergütung EEA: | möglich |
Herkunftsnachweis (HKN): | möglich für Anteil EEA |
Messkosten: | 3 physische Messungen (Zähler) |
J6p: Endverbrauch/EEA/Speicher und E-Fahrzeug ohne Einschränkung
Variante p: alle Technologien gemessen
Beschreibung
Hinter der Übergabemessung (MPN) hat es neben der gemessenen bidirektionalen Ladestation für E-Fahrzeuge (MPE) und dem gemessenen stationären Speicher (MPS) einen Verbraucher und eine Produktion mit einer Produktionsmessung (MPP). Die Energieflüsse der Speicher aus dem und ins Netz sind nicht eingeschränkt.
Besonderheit
Aufgrund der Messeinrichtung wird die ins Netz zurück gelieferte Energie prioritär den Speichern zugewiesen. Wenn mehr Energie ins Netz geliefert als zeitgleich von den Speichern entladen wird, wird die verbleibende Energie der EEA zugewiesen und entsprechend abgerechnet. (Regelung Handbuch Speicher) Für diese Zuweisung wird ein virtueller Messpunkt benötigt.
Schema

| Vergütung/Rückerstattung/Kosten | . |
|---|---|
Netznutzungsentgelt (NNE): | geschuldet |
NNE-Rückerstattung: | Rückerstattungsberechtigt (StromVV) |
Energievergütung Speicher: | möglich – Abnehmer auf Markt finden |
Energievergütung EEA: | möglich |
Herkunftsnachweis (HKN): | möglich für Anteil EEA |
Messkosten: | 4 physische Messungen (Zähler) |
J12a: DC-Speicher mit EEA ohne Netzentladung, Verbrauch und E-Fahrzeug mit Einschränkung
Variante a: unidirektionales E-Fahrzeug und ohne Produktionsmessung (EEA ≤30kVA)
Beschreibung
Hinter der Übergabemessung (MPN) hat es neben der unidirektionalen Ladestation für E-Fahrzeuge einen Verbraucher, einen stationären Speicher und eine Produktion mit einer Nennleistung ≤ 30kVA. Der stationäre Speicher ist DC-seitig mit der EEA gekoppelt. Der Energiefluss des DC-Speichers ist eingeschränkt. Es darf keine Energie aus dem DC-Speicher ins Netz entladen werden.
Besonderheit
Da beide Speicher keine Energie ins Netz entladen können, gilt die Rücklieferung als EEA-Energie und kann entsprechend vergütet werden.
Schema

| Vergütung/Rückerstattung/Kosten | . |
|---|---|
Netznutzungsentgelt (NNE): | geschuldet |
NNE-Rückerstattung: | nein - keine Netzentladung möglich |
Energievergütung Speicher: | nein - keine Netzentladung möglich |
Energievergütung EEA: | möglich |
Herkunftsnachweis (HKN): | möglich |
Messkosten: | 1 physische Messung (Zähler) |
J12b: DC-Speicher mit EEA ohne Netzentladung, Verbrauch und E-Fahrzeug mit Einschränkung
Variante b: unidirektionales E-Fahrzeug und mit Produktionsmessung
Beschreibung
Hinter der Übergabemessung (MPN) hat es neben der unidirektionalen Ladestation für E-Fahrzeuge einen Verbraucher, einen stationären Speicher und eine Produktion mit einer Produktionsmessung (MPP). Der stationäre Speicher ist DC-seitig mit der EEA gekoppelt. Der Energiefluss des DC-Speichers ist eingeschränkt. Es darf keine Energie aus dem DC-Speicher ins Netz entladen werden.
Besonderheit
Da beide Speicher keine Energie ins Netz entladen können, gilt die Rücklieferung als EEA-Energie und kann entsprechend vergütet werden.
Schema

| Vergütung/Rückerstattung/Kosten | . |
|---|---|
Netznutzungsentgelt (NNE): | geschuldet |
NNE-Rückerstattung: | nein - keine Netzentladung möglich |
Energievergütung Speicher: | nein - keine Netzentladung möglich |
Energievergütung EEA: | möglich |
Herkunftsnachweis (HKN): | möglich |
Messkosten: | 2 physische Messungen (Zähler) |
J12c: DC-Speicher mit EEA ohne Netzentladung, Verbrauch und E-Fahrzeug mit Einschränkung
Variante c: bidirektionales E-Fahrzeug ohne Netzentladung und ohne Produktionsmessung (EEA ≤30kVA)
Beschreibung
Hinter der Übergabemessung (MPN) hat es neben der bidirektionalen Ladestation für E-Fahrzeuge (mobiler Speicher) einen Verbraucher, einen stationären Speicher und eine Produktion mit einer Nennleistung ≤ 30kVA. Der stationäre Speicher ist DC-seitig mit der EEA gekoppelt. Die Energieflüsse beider Speicher (mobiler und stationärer) sind eingeschränkt. Es darf keine Energie aus den Speichern ins Netz entladen werden.
Besonderheit
Diese Variante ist Eigenbedarf- und Messkostenoptimiert. Beide Speicher können Energie aus dem Netz und von der EEA laden, und zwecks Eigenbedarfs in die Hausinstallation entladen. Da beide Speicher keine Energie ins Netz entladen können, gilt die Rücklieferung als EEA-Energie und kann entsprechend vergütet werden.
Schema

| Vergütung/Rückerstattung/Kosten | . |
|---|---|
Netznutzungsentgelt (NNE): | geschuldet |
NNE-Rückerstattung: | nein - keine Netzentladung möglich |
Energievergütung Speicher: | nein - keine Netzentladung möglich |
Energievergütung EEA: | möglich |
Herkunftsnachweis (HKN): | möglich |
Messkosten: | 1 physische Messung (Zähler) |
J12d: DC-Speicher mit EEA ohne Netzentladung, Verbrauch und E-Fahrzeug mit Einschränkung
Variante d: bidirektionales E-Fahrzeug ohne Netzentladung und mit Produktionsmessung
Beschreibung
Hinter der Übergabemessung (MPN) hat es neben der bidirektionalen Ladestation für E-Fahrzeuge (mobiler Speicher) einen Verbraucher, einen stationären Speicher und eine Produktion mit einer Produktionsmessung (MPP). Der stationäre Speicher ist DC-seitig mit der EEA gekoppelt. Die Energieflüsse beider Speicher (mobiler und stationärer) sind eingeschränkt. Es darf keine Energie aus den Speichern ins Netz entladen werden.
Besonderheit
Diese Variante ist Eigenbedarf- und Messkostenoptimiert. Beide Speicher können Energie aus dem Netz und von der EEA laden, und zwecks Eigenbedarfs in die Hausinstallation entladen. Da beide Speicher keine Energie ins Netz entladen können, gilt die Rücklieferung als EEA-Energie und kann entsprechend vergütet werden.
Schema

| Vergütung/Rückerstattung/Kosten | . |
|---|---|
Netznutzungsentgelt (NNE): | geschuldet |
NNE-Rückerstattung: | nein - keine Netzentladung möglich |
Energievergütung Speicher: | nein - keine Netzentladung möglich |
Energievergütung EEA: | möglich |
Herkunftsnachweis (HKN): | möglich |
Messkosten: | 2 physische Messungen (Zähler) |
J12e: DC-Speicher mit EEA ohne Netzentladung, Verbrauch und E-Fahrzeug ohne Einschränkung
Variante e: bidirektionales E-Fahrzeug und ohne Untermessungen (EEA ≤30kVA)
Beschreibung
Hinter der Übergabemessung (MPN) hat es neben der bidirektionalen Ladestation für E-Fahrzeuge (mobiler Speicher) einen Verbraucher, einen stationären Speicher und eine Produktion mit einer Nennleistung ≤ 30kVA. Der stationäre Speicher ist DC-seitig mit der EEA gekoppelt. Der Energiefluss des DC-Speichers ist eingeschränkt. Es darf keine Energie aus dem DC-Speicher ins Netz entladen werden.
Besonderheit
Aufgrund der Messeinrichtung und dem gewählten Betriebskonzept kann die ins Netz gelieferte Energie keiner Technologie zugewiesen werden. Dadurch sind keine Vergütungen oder Rückerstattungen möglich.
Schema

| Vergütung/Rückerstattung/Kosten | . |
|---|---|
Netznutzungsentgelt (NNE): | geschuldet |
NNE-Rückerstattung: | nicht möglich |
Energievergütung Speicher: | nicht möglich |
Energievergütung EEA: | nicht möglich |
Herkunftsnachweis (HKN): | nicht möglich |
Messkosten: | 1 physische Messung (Zähler) |
J12f: DC-Speicher mit EEA ohne Netzentladung, Verbrauch und E-Fahrzeug ohne Einschränkung
Variante f: bidirektionales E-Fahrzeug und mit Produktionsmessung
Beschreibung
Hinter der Übergabemessung (MPN) hat es neben der bidirektionalen Ladestation für E-Fahrzeuge (mobiler Speicher) einen Verbraucher, einen stationären Speicher und eine Produktion mit einer Produktionsmessung (MPP). Der stationäre Speicher ist DC-seitig mit der EEA gekoppelt. Der Energiefluss des DC-Speichers ist eingeschränkt. Es darf keine Energie aus dem DC-Speicher ins Netz entladen werden.
Besonderheit
Da der stationäre Speicher keine Energie ins Netz entladen kann, kann die ins Netz zurück gelieferte Energie nur direkt aus der Produktion der EEA oder von der Entladung des E-Fahrzeug stammen. Aufgrund der Messeinrichtung wird die ins Netz zurück gelieferte Energie prioritär der EEA zugewiesen. Wenn mehr Energie ins Netz geliefert als zeitgleich von der EEA produziert wird, wird die verbleibende Energie dem mobilen Speicher zugewiesen und entsprechend abgerechnet. Für diese Zuweisung wird ein virtueller Messpunkt benötigt.
Schema

| Vergütung/Rückerstattung/Kosten | . |
|---|---|
Netznutzungsentgelt (NNE): | geschuldet |
NNE-Rückerstattung: | E-Fahrzeug: Rückerstattungsberechtigt (StromVV) |
Energievergütung Speicher: | E-Fahrzeug: möglich – Abnehmer auf Markt finden |
Energievergütung EEA: | möglich |
Herkunftsnachweis (HKN): | möglich für Anteil EEA |
Messkosten: | 2 physische Messungen (Zähler) |
J12g: DC-Speicher mit EEA ohne Netzentladung, Verbrauch und E-Fahrzeug ohne Einschränkung
Variante g: bidirektionales E-Fahrzeug mit E-Fahrzeugmessung ohne Produktionsmessung (EEA ≤30kVA)
Beschreibung
Hinter der Übergabemessung (MPN) hat es neben der gemessenen bidirektionalen Ladestation für E-Fahrzeuge (MPE) einen Verbraucher, einen stationären Speicher und eine Produktion mit einer Nennleistung ≤ 30kVA. Der stationäre Speicher ist DC-seitig mit der EEA gekoppelt. Der Energiefluss des DC-Speichers ist eingeschränkt. Es darf keine Energie aus dem DC-Speicher ins Netz entladen werden.
Besonderheit
Da der stationäre Speicher keine Energie ins Netz entladen kann, kann die ins Netz zurück gelieferte Energie nur direkt aus der Produktion der EEA oder von der gemessenen Entladung des E-Fahrzeug stammen. Aufgrund der Messeinrichtung wird die ins Netz zurück gelieferte Energie prioritär dem mobilen Speicher zugewiesen. Wenn mehr Energie ins Netz geliefert als zeitgleich vom Speicher entladen wird, wird die verbleibende Energie der EEA zugewiesen und entsprechend abgerechnet. (Regelung Handbuch Speicher) Für diese Zuweisung wird ein virtueller Messpunkt benötigt.
Schema

| Vergütung/Rückerstattung/Kosten | . |
|---|---|
Netznutzungsentgelt (NNE): | geschuldet |
NNE-Rückerstattung: | E-Fahrzeug: Rückerstattungsberechtigt (StromVV) |
Energievergütung Speicher: | E-Fahrzeug: möglich – Abnehmer auf Markt finden |
Energievergütung EEA: | möglich |
Herkunftsnachweis (HKN): | möglich für Anteil EEA |
Messkosten: | 2 physische Messungen (Zähler) |
J12h: DC-Speicher mit EEA ohne Netzentladung, Verbrauch und E-Fahrzeug ohne Einschränkung
Variante h: mit E-Fahrzeug und Produktionsmessung
Beschreibung
Hinter der Übergabemessung (MPN) hat es neben der gemessenen bidirektionalen Ladestation für E-Fahrzeuge (MPE) einen Verbraucher, einen stationären Speicher und eine Produktion mit einer Produktionsmessung (MPP). Der stationäre Speicher ist DC-seitig mit der EEA gekoppelt. Der Energiefluss des DC-Speichers ist eingeschränkt. Es darf keine Energie aus dem DC-Speicher ins Netz entladen werden.
Besonderheit
Da der stationäre Speicher keine Energie ins Netz entladen kann, kann die ins Netz zurück gelieferte Energie nur direkt aus der Produktion der EEA oder von der gemessenen Entladung des E-Fahrzeug stammen. Aufgrund der Messeinrichtung wird die ins Netz zurück gelieferte Energie prioritär dem mobilen Speicher zugewiesen. Wenn mehr Energie ins Netz geliefert als zeitgleich vom Speicher entladen wird, wird die verbleibende Energie der EEA zugewiesen und entsprechend abgerechnet. (Regelung Handbuch Speicher) Für diese Zuweisung wird ein virtueller Messpunkt benötigt.
Schema

| Vergütung/Rückerstattung/Kosten | . |
|---|---|
Netznutzungsentgelt (NNE): | geschuldet |
NNE-Rückerstattung: | E-Fahrzeug: Rückerstattungsberechtigt (StromVV) |
Energievergütung Speicher: | E-Fahrzeug: möglich – Abnehmer auf Markt finden |
Energievergütung EEA: | möglich |
Herkunftsnachweis (HKN): | möglich für Anteil EEA |
Messkosten: | 3 physische Messungen (Zähler) |
